金沙娱乐城app
中国政府网
金沙娱乐城app-金沙娱乐城官网
登录
注册
注销
繁體版
无障碍
适老版
智能机器人
支持IPV6
金沙娱乐城app
政务公开
政务服务
互动交流
数说民政
您当前的位置:
金沙娱乐城app
/
政务公开
/
法定主动公开内容
/
重大民生信息
/
养老服务
/
养老服务政策及标准
/
执行标准
/
国家级
索引号
115000000092759914/2025-00013
主题分类
民政(社会管理)
体裁分类
其他
发布机构
金沙娱乐城app
成文日期
2024-12-26
发布日期
2025-01-10
标题
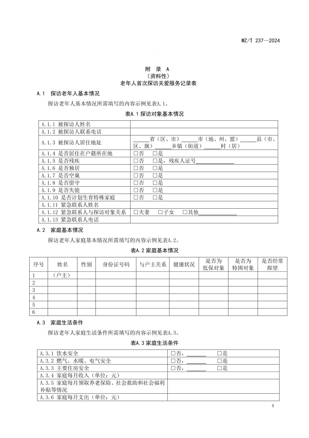
老年人探访关爱服务规范
发文字号
MZ/T 237—2024
有 效 性
老年人探访关爱服务规范
日期:2025-01-10
来源:金沙娱乐城app
字 号:
大
中
小
老年人探访关爱服务规范_金沙娱乐城app
文件下载
老年人探访关爱服务规范.pdf
14116285
老年人探访关爱服务规范
165113
国家级
20
2025-01-10